経審における建設機械の加点(W)
経審のW点では、建設機械の保有状況による加点があります。
具体的にどんな建設機械が対象なのか、どんな書類を裏付として提出するのか、今回は、埼玉県、東京都、大臣(関東地方整備局)を例に、見ていきましょう。
対象となる建設機械
下記をご覧ください。こちらは、関東地方整備局の経審手引きからの抜粋ですが、
対象となるのは、下記の建設機械で、
申請者が自ら保有しているか、審査基準日から1年7ヶ月以上の試用期間が定められているリース契約を締結しているものです。

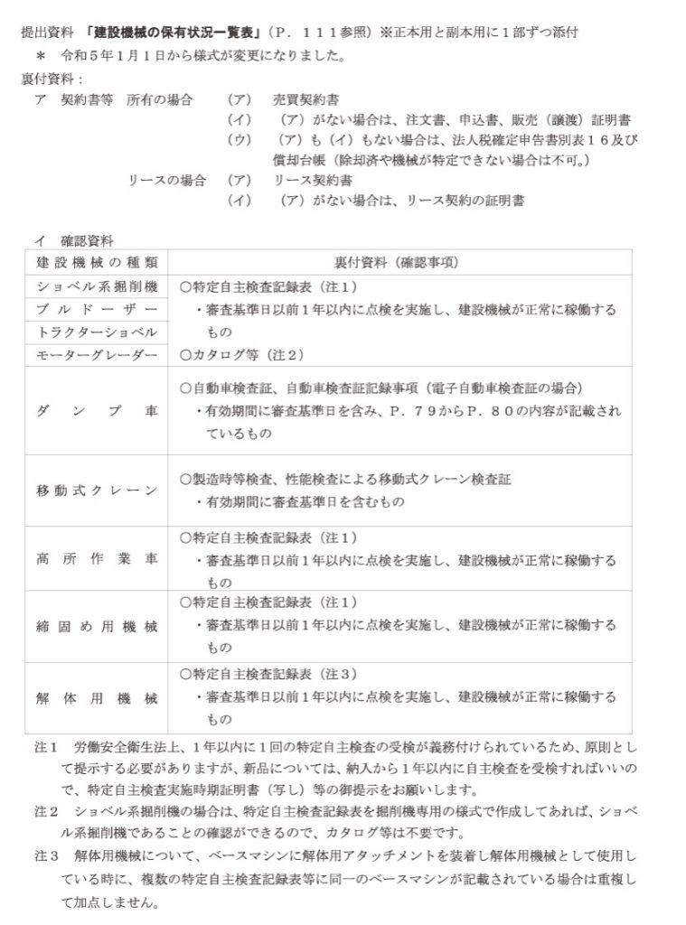
埼玉県の建設機械裏付資料
では、どんな裏付資料が必要なのか、まず、下記をご覧ください。

こちらは埼玉県の経審手引きの抜粋です。
提出する裏付資料は、保有を確認できる書類と、法定検査の実施等が確認できる書類です。
保有が確認できる書類は、下記のいずれかです。
・売買契約書または販売店発行の販売証明書
・自動車検査証(ダンプ車、移動式クレーンの場合)
※電子自動車検査証の場合は、自動車検査証記録事項も提出すること。
※リースの場合は、リース契約書またはリース契約証明書も提出すること。
・法人税申告書の減価償却に関する明細書
・リース契約書又はリース契約証明書
なお、前回経審受審時に「所有」で評価対象になった建設機械については、保有が確認できる書類の省略が可能です。(リースは不可)
ただし、過去に評価対象となっていても、前回経審受審時に評価対象でなかったものは、新規掲載として扱われます。(前々年度に評価対象→前年自主検査未実施の為除外→今年度評価対象として申請の場合は新規扱い)
法定検査の実施等が確認できる書類は、下記のいずれかです。
・特定自主検査記録表
ショベル系掘削機、ブルドーザー、トラクターショベル、モーターグレーダー、高所作業車、締固め用機械及び解体用機械 の場合。新車の場合は、特定自主検査実施時期証明書。
・自動車検査証、自動車検査証記録事項(ダンプ車の場合)
・移動式クレーン検査証(移動式クレーンの場合)
また、リース契約が審査基準日から1年7か月以内に終了し、引き続き保有する場合は、リース契約に関する申出書を記入して提出します。

詳細は埼玉県のページをご覧ください。
東京都の建設機械裏付資料
まずは下記をご覧ください。

上記は東京都の経審手引き抜粋です。
保有が確認できる書類は、下記のいずれかです。
・売買契約書
・売買契約書がない場合は、注文書や申込書、販売証明書
・上記もすべて無い場合は、法人税確定申告書別表16と償却台帳
・リースの場合はリース契約書かリース契約証明書
埼玉県との違いは、まず自動車検査証・自動車検査証記録事項が含まれていないことです。
また法人税確定申告の償却台帳を提出する時は、別表16もセットで提出する点に違いがあります。
法定検査の実施等が確認できる書類は、下記のいずれかです。
・特定自主検査記録表
ショベル系掘削機、ブルドーザー、トラクターショベル、モーターグレーダー、高所作業車、締固め用機械及び解体用機械 の場合。新車の場合は、特定自主検査実施時期証明書。
※ショベル系掘削機、ブルドーザー、トラクターショベル、モーターグレーダーは特定自主検査記録表が掘削機専用様式で作成されていない場合は、カタログ等も追加で必要。
・自動車検査証、自動車検査証記録事項(ダンプ車の場合)
・移動式クレーン検査証(移動式クレーンの場合)
東京都についても、リース契約が審査基準日から1年7か月以内に終了し、引き続き保有する場合は、リース契約に関して引き続き保有する旨の誓約書を提出します。
東京都の詳細は下記よりご覧ください。
経営事項審査 説明書、申請書類及び記載要領|経営事項審査|東京都都市整備局
大臣(関東地方整備局)の建設機械裏付資料
下記をご覧ください。(関東地方整備局経審手引き抜粋)

保有が確認できる書類として、下記があります。
・売買契約書またはリース契約書
・上記がない場合は、譲渡証明、販売証明、請書、保険証券、償却資産(固定資産)申告書種類別明細書など所有が確認できる書類も可。
こちらも東京都と同様、自動車検査証・自動車検査証記録事項は保有を確認できる書類に含まれていません。
法定検査の実施等が確認できる書類は、下記のいずれかです。

こちらは特に埼玉県、東京都との大きな違いはありません。
ただし関東地方整備局では、建設機械の種類に関わらず、カタログも提出が必要です。
(前回受審時に評価対象になったものは省略可)
また、売買契約書等の保有を確認できる書類は、前回受審時に評価対象となった機械であっても毎回提出が必要です。
関東地方整備局でも、リース契約が審査基準日から1年7か月以内に終了し、引き続き保有する場合は、リース契約に関して引き続き保有する旨の申出書を提出します。
経営事項審査について | 建設産業 | 国土交通省 関東地方整備局
裏付書類を準備する際に気をつけること
これは、埼玉県、東京都、関東地方整備局すべてに通じることですが、審査基準日から1年7か月以上の使用期間があることが重要です。また、償却台帳上、既に除却済みとなっている場合や、自主検査記録表の使用者が異なる等、申請者が専ら使用できることが明確でないものは、評価対象にはなりません。
また、解体用機械について、「ベースマシンに解体用アタッチメントを装着し解体用機械として使用 しているときに、複数の特定自主検査記録表等に同一のベースマシンが記載されている場合は 重複して加点しない。」というのも共通です。
これは、東京都の手引きに記載がありますが、建設機械の評価の趣旨が、
「地域防災への備えの観点から、災害時において使用される上の表に 掲げる建設機械が経営事項審査結果通知書の有効期間中は申請者の手元にあり、いつでも使用可能な状況を評価するもの」
だからです。裏付資料を揃える際は、申請者が確実に保有し、いつでも使える状態であることを証明できるものか、という観点で確認してみてください。
これから経審を受けようとする方は、今一度自社の建設機械で評価対象となるものがないか見返してみてください。
行政書士法人CLAは、建設業許可・経審・入札を専門としています。経審の裏付書類、点数アップ対策でお困りの方はぜひご相談ください。